沈阳生态所在冻融交替下Herbaspirillum huttiense削减农田中抗生素抗性基因方面取
抗生素抗性基因(ARGs)在农田土壤中的扩散已成为威胁生态安全和人类健康的重要环境问题。冻融交替作为典型的自然扰动过程,显著影响土壤中ARGs的垂直分布与传播行为。然而,针对该环境下有效控制ARGs的策略及其微生物学机制尚不明确。
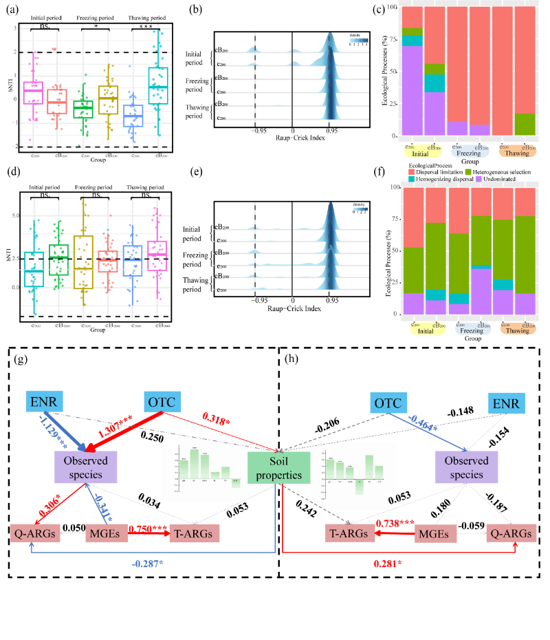
为解决上述问题,中国科学院沈阳应用生态研究所环境生态工程创新组群,基于为期两年的田间试验,系统探究了耐冷细菌Herbaspirillum huttiense(H. hutt)在自然冻融条件下对ARGs的削减效果,并阐明了其削减ARGs的微生物作用途径。研究结果发现,在土霉素-恩诺沙星复合污染环境下,冻融交替会影响土壤结构,加剧ARGs由表层向深层积累,扩增倍数高达50.48倍;而接种H. hutt可有效抑制ARGs增殖,扩增倍数限制在6.44倍。施用H. hutt后会富集Hymenobacter等有益菌属并抑制Flavisolibacter、Blastococcus等ARGs宿主增殖,通过重构微生物互作网络削减ARGs丰度。该过程中,微生物群落装配由随机过程主导转向确定性过程主导,异质选择的贡献从11.73%提升至64.33%。此外,H. hutt通过降低土壤总氮和电导率等环境因子,限制了Nocardioides、Blastococcus等ARGs宿主的生长,促进tetW、tetQ、tet(PA)等ARGs削减。该研究基于田间试验揭示H. hutt通过“生态过滤—生态位重构—环境调控”三位一体的综合作用机制,有效遏制冻融条件下ARGs的传播与积累。研究结果为寒冷地区农业土壤中ARGs的微生物修复提供了新思路与理论支撑,强调了微生物修复技术在调控土壤微生态与ARGs传播中的重要作用。
研究成果以“Herbaspirillum huttienseenhances ecological filtering and niche reorganization to suppress ARGs under freeze–thaw disturbance”为题发表于Journal of Environmental Chemical Engineering。沈阳生态所博士生杨慧敏为第一作者,张晓蓉副研究员为通讯作者。该研究获国家自然科学基金、辽宁省自然科学基金等项目支持。

图1 在e200和eB200处理土壤在初始阶段、冻结阶段和解冻阶段中四环素类ARGs和氟喹诺酮类ARGs的绝对拷贝数。(a–c)分别为第一年在0–10cm、10–20cm和20–30 cm土层深度的ARGs拷贝数;(d–f)为第二年不同土层深度的基因拷贝数。

图2 融化期ARGs、微生物群落与环境因素之间的关系。随机森林模型评估了第一年(a)和第二年(b)土壤环境变量与优势细菌属相对丰度之间的相关性。Mantel test分析评估了第一年(c)和第二年(d)ARGs与环境因子之间的相关性。

图3不同时期微生物群落装配过程及其对ARGs调控机制。(a–c)为第一年微生物群落βNTI、RC指数以及生态过程构成的变化情况;图(d–f)为第二年的相应结果;(g)和(h)分别为第一年及第二年ARGs、微生物群落和环境因子之间的调控途径。

| 版权声明: 1.依据《服务条款》,本网页发布的原创作品,版权归发布者(即注册用户)所有;本网页发布的转载作品,由发布者按照互联网精神进行分享,遵守相关法律法规,无商业获利行为,无版权纠纷。 2.本网页是第三方信息存储空间,阿酷公司是网络服务提供者,服务对象为注册用户。该项服务免费,阿酷公司不向注册用户收取任何费用。 名称:阿酷(北京)科技发展有限公司 联系人:李女士,QQ468780427 网络地址:www.arkoo.com 3.本网页参与各方的所有行为,完全遵守《信息网络传播权保护条例》。如有侵权行为,请权利人通知阿酷公司,阿酷公司将根据本条例第二十二条规定删除侵权作品。 |
m.quanpro.cn